北京消协实测市面上龙井茶,结果大跌眼镜
戴轩


新京报讯(记者 戴轩)北京作为全国最具代表性的茶叶消费市场,茶叶品种齐全、全面覆盖高中低档的产品。近日,消协对北京市场和电商平台销售的龙井茶再次开展了比较试验发现,45件测试商品中有7件假冒、13件感官品质不符。
本次比较试验样品由北京市消费者协会的工作人员以消费者的身份在北京的超市、茶庄、茶城、茶专柜及天猫商城、我买网、买茶网和苏宁易购(11.950, -0.04, -0.33%)等网购渠道随机购买,所有样品均为预包装产品,共涉及45个样品,其中21个样品标称西湖龙井茶,24个样品标称龙井茶。购买价格折合每500克从126.7元到5366.7元不等。
经测试,45个样品中有1个样品标签标识不全。1个样品农药残留不符合食品安全国家标准要求。
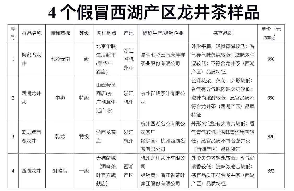
4个样品假冒西湖龙井茶;3个样品假冒龙井茶。


13个样品感官品质实测低于明示质量等级;1个样品冒用生产企业名称。
本次比较试验的采样渠道涉及了超市、茶庄、茶城、茶专柜和线上购物平台。
比较试验结果显示,超市和网络平台出现质量问题的样品较多。由于在超市和网上商城销售的茶叶以礼盒形式居多,消费者在购买茶叶时大多数情况下是无法看见茶叶包装内的实物,因而只能从价格和茶叶包装上的标签标识中获取茶叶的信息,部分茶叶生产商(或销售商)也正是利用了这一点,通过虚标质量等级和虚标产地两种方式来欺骗消费者。
一般茶叶专卖通常以老字号品牌专营店和茶厂直销专卖店两种形式为主,消费者在买茶时不仅可以打开查看茶叶的外观形态,大多数还可以现场试饮,更注重茶叶的品质质量和消费者消费体验。所以建议消费者在购买茶叶时还是到一些实体店的专柜购买。
新京报记者 戴轩 编辑 郭超 校对 郭超


