小黄车身无分文:法院曝光ofo无可执行财产,用户押金怎么退?
小黄车没钱了?
记者 | 中国证券报 张兴旺
ofo小黄车没钱了?!
6月17日,中国裁判文书网披露的天津市第三中级人民法院的一份执行裁定书,将小黄车的“家产”曝光了。
执行裁定书显示,ofo小黄车供应商天津富士达自行车工业有限公司因买卖合同纠纷一案,申请执行标的2.498亿元。
但出乎意料的是,天津市第三中级人民法院执行过程中,被执行人小黄车运营主体东峡大通向法院报告称:其名下无房产及土地使用权、无对外投资、无车辆,虽开设了银行账户,但已被其他法院冻结或账户无余额。
买卖合同纠纷
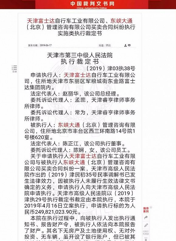
执行裁定书显示,申请执行人天津富士达自行车工业有限公司与被执行人东峡大通(北京)管理咨询有限公司买卖合同纠纷一案,天津市高级人民法院作出的(2019)津民初35号民事调解书已发生法律效力,因被执行人未履行生效法律文书确定的义务,申请执行人向天津市高级人民法院申请执行。天津市高级人民法院以(2019)津执29号执行裁定书裁定由本院(天津市第三中级人民法院,下同)执行,本院于2019年4月16日立案执行,申请执行标的为人民币249,821,023.90元。

2018年11月4日,中证君曾前往位于天津市东丽区的富士达厂区探访。当时,中证君一进入厂区,就看到大量青桔单车、小蓝单车。中证君走访厂区,并未找到小黄车的踪影。
当时,一位富士达员工对中证君表示:“ofo刚开始生产两个月就没有(生产)了,当时就生产一批,造了大概15万(辆),忙了一阵子。但2017年上半年就不生产小黄车了,2018年压根没有(生产小黄车)。”
执行裁定书显示,法院在执行过程中,向被执行人发出执行通知书、报告财产令,被执行人依法报告了财产——其名下无房产及土地使用权、无对外投资、无车辆,虽开设了银行账户,但已被其他法院冻结或账户无余额。通过最高人民法院“总对总”查控系统对被执行人名下财产进行了查询,系统反馈查询信息为无财产。到被执行人住所地的不动产登记部门、市场监督管理部门、公安车辆管理部门进行传统查控,被执行人名下无可供执行财产。申请执行人亦无被执行人的财产线索提供,法院亦已对被执行人申报的财产进行核对,无财产可供执行,法院已向被执行人发出限制消费令。
众多用户押金仍未退
据小黄车官网消息显示,2014年戴威与4名合伙人薛鼎、张巳丁、于信、杨品杰共同创立ofo小黄车。从2015年3月17日到2018年3月13日,近三年时间融资9轮,金额超过21.46亿美元。据公开信息,阿里巴巴、弘毅投资、中信产业基金、滴滴出行、DST、灏峰集团、天合资本、蚂蚁金服、君理资本、经纬中国等多个投资方参与过小黄车的融资。
2018年,搬离总部、用户排队退押金、限制消费……关于ofo小黄车的新闻不断出现。
2018年10月19日,东峡大通(北京)管理咨询有限公司法定代表人核准变更为陈正江。当时,小黄车表示,法定代表人的变更仅是ofo内部正常的人事变动,公司的实际控制人仍为戴威。
据中国执行信息公开网披露,2018年12月4日,北京市海淀区人民法院对东峡大通(北京)管理咨询有限公司下发“限制消费令”。该公司及该公司(法定代表人、主要负责人、影响债务履行的直接责任人员、实际控制人)戴威,不得实施相关高消费及非生活和工作必需的消费行为。
2018年12月19日,戴威在全员信中表示,由于没能够对外部环境的变化做出正确的判断,公司一整年背负着巨大的现金流压力。退还用户押金、支付供应商的欠款、维持公司的运营,1块钱要掰成3块钱花。当时,戴威说:“我希望每一位ofo人都能认同并坚定信念:不逃避,勇敢活下去,为我们欠着的每一分钱负责,为每一个支持过我们的用户负责!”
但现实情况是,小黄车仍然欠着不少用户的押金。
2019年6月18日下午,一位ofo小黄车用户对中证君表示,她的小黄车使用押金至今仍未退回。据该名用户提供的退押金进度显示,截至6月18日下午3时许,其排在8202695位。

6月12日,中证君从上海市高级人民法院网获悉,被执行人东峡大通(北京)管理咨询有限公司,因不履行法律文书确定的义务,法院已依法限制其影响债务履行的直接责任人陈正江出境。



